为深入学习贯彻习近平新时代中国特色社会主义思想、党的十九大精神和习近平总书记在纪念五四运动100周年大会上的重要讲话精神,落实全国高校思想政治工作会议关于实践育人的有关要求,迎接中华人民共和国成立70周年,加强少数民族学生家国情怀培育,引导同学们在实践中坚定“两个共同”、“三个离不开”、“五个认同”、“五个维护”意识,学生工作部启动开展党和国家大政方针宣讲,国情调研,民族团结创建情况调研,科技、文化、医疗卫生、志愿服务下乡,地方经济社会发展咨询等暑期社会实践活动。
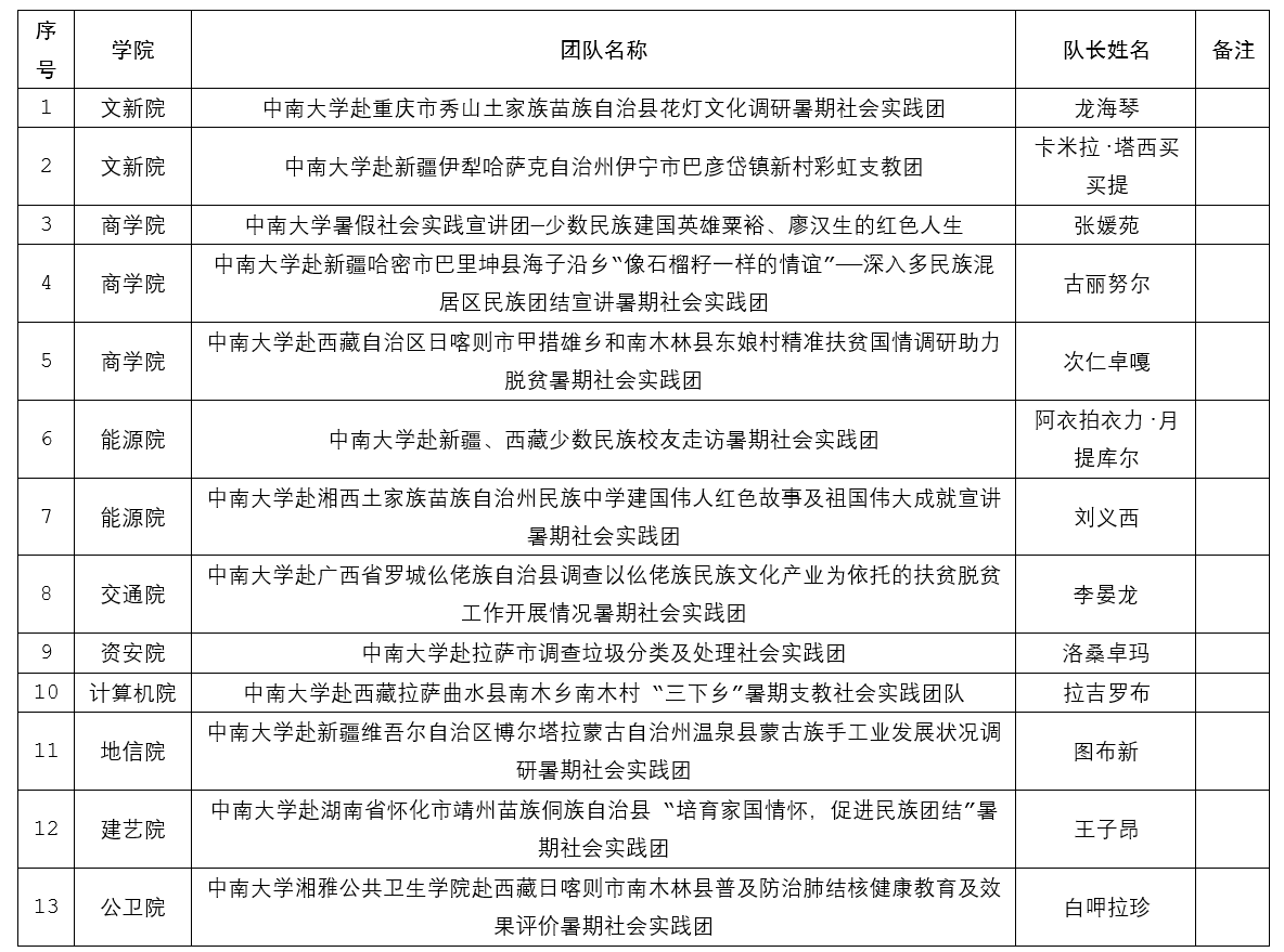
经团队自主申请,学院审核推荐,专家评审委员会初审、终审,拟立13支“56度中南”少数民族学生暑期社会实践活动专项,开展暑期实践活动,公示结果如下(排名不分先后):

公示时间:2019年6月27日至2019年7月3,公示期间如有异议,请联系学生工作部少数民族学生事务办公室
联系人:帕提玛老师 叶尔波拉提老师
联系方式:88836992 、88837976
学生工作部( 处)
2019年6月27日